알림마당

  • 상담전화

    02-2123-4504

    업무시간.
    평일 09:00~18:00
    토,공휴일 휴무

홍보사항

[e-News Vol.18] 프로젝트 No.34 : cfDNA 변이 발굴 알고리즘 개발
작성자 관리자

 

html_logo.png
2020년 정밀의료기술개발사업단 연구 프로젝트 소개
연구주제
cfDNA 변이 발굴 알고리즘 개발
연구책임자
최정균 교수
(한국과학기술원)
핵심연구원
김규희 
(한국과학기술원)
작성자
김규희 (한국과학기술원)

 세포 유리 DNA(cfDNA)methylation profile을 이용해서 암의 진단 및 치료의 예후예측 모델을 개발하고자 함. 특히, methylation 패턴은 tissue별로 다르기 때문에 암의 tissue of origin을 밝히기에도 용이함.

a7fe42d4354107eb60806ae94e3676db_1607830530_86.jpg

 그림 1. cfMeDIP-seq에서의 TSS methylation 패턴 (왼쪽: public data, 오른쪽: inhouse data) 

cfDNA에서 methylation profile을 분석하기 위해서 cell-free methylated DNA immunoprecipitation and high-throughput sequencing(cfMeDIP-seq)을 사용함.  cfMeDIP-seq QC R package MEDIP을 이용해서 진행하였고, TSS에서의 global methylation pattern을 확인함. 

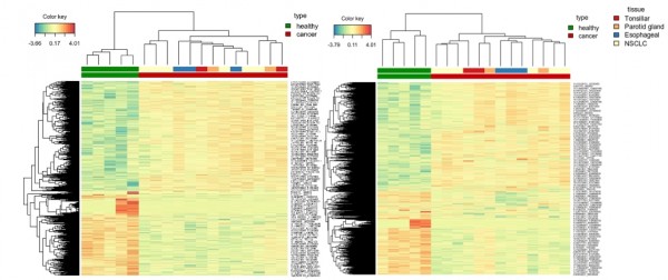
a7fe42d4354107eb60806ae94e3676db_1607830721_68.jpg 

그림2. 암 환자와 정상인 사이에서 DNA methylation 차이나는 지역 선별 (왼쪽: 전체 암 환자 vs 정상인, 오른쪽: 암 종별 암환자 vs 정상인)

cfDNA에서 암환자와 정상인 사이에서 DNA methylation이 차이나는 지역을 선별함. 선별한 지역들을 이용해서 clustering을 진행한 결과 암환자와 정상인이 잘 구분되고, 암 종별로도 잘 묶임을 확인함. 앞으로 cfMeDIP-seq을 이용해서 암 환자를 진단하고, 치료 예후를 예측하는 인공지능 모델을 개발 예정 

댓글목록

등록된 댓글이 없습니다.

  • 상담전화

    02-2123-4504

    업무시간.
    평일 09:00~18:00
    토,공휴일 휴무